CURRENT:HOME > Tea News > Content

Identifying Green Tea: Essential Communication Terminology

Tea News · Nov 30, 2025

 

Green tea, elegant and refreshing, offers different delights throughout the four seasons.

In spring, one can taste the essence of spring from spring tea;

In summer, refreshing green tea relieves the heat;

Autumn pairs tea with fruits, appreciating the joy of spring blossoms and autumn fruits;

In cold winter, one can find vibrant spring within a cup of green tea.

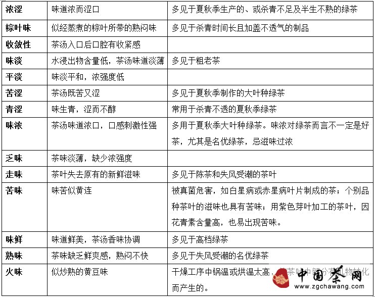
This article shares green tea identification through charts with tea enthusiasts! Click to enlarge images if they appear small on screen.

1. Terminology for evaluating green tea leaves' appearance:

 

 

 

 

 

 

2. Common communication terms for infused green tea color

 

 

3. Common communication terms for identifying green tea aroma

 

 

 

 

 

 

4. Common evaluation terms for tasting green tea flavor

 

 

 

 

 

 

5. Common communication terms for observing brewed tea leaves:

 

If you are interested in tea, please visit Tea Drop Bus